Brain Robot
Il progetto “BRAINROBOT” è un’attività laboratoriale interdisciplinare che ha coinvolto gli studenti della classe 1AI4 dell’Istituto Tecnico Carlo Anti di Villafranca di Verona in un percorso innovativo e creativo, unendo informatica, robotica, italiano e storia. L’obiettivo è stato quello di ideare e realizzare un gioco a squadre in cui un robot si muove verso il traguardo rispondendo correttamente a domande di cultura generale.

Fase 1 – Ideazione e raccolta dei contenuti
Il progetto è iniziato con un lavoro di ricerca nelle ore di Italiano e Storia, durante le quali gli studenti hanno selezionato argomenti significativi studiati durante l’anno scolastico.

In piccoli gruppi, hanno elaborato domande e risposte relative a testi letterari, eventi storici, autori, concetti grammaticali e fatti culturali, curandone la chiarezza linguistica e la correttezza dei contenuti. Questa fase ha permesso di consolidare le competenze di sintesi, scrittura e comunicazione, trasformando le conoscenze teoriche in elementi di gioco.
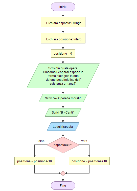
Un esempio di quiz:
In quale opera Giacomo Leopardi espone in forma dialogica la sua visione pessimistica dell’esistenza umana?
A) Operette morali ✅
B) Canti
Fase 2 – Progettazione logica e sviluppo informatico
Parallelamente, nel laboratorio di Tecnologie Informatiche, gli studenti hanno progettato la logica del gioco utilizzando Flowgorithm, ambiente di sviluppo visuale utile per rappresentare graficamente il flusso delle decisioni. In questa fase hanno definito le regole: come far avanzare il robot dopo una risposta corretta, come gestire gli errori e come determinare il vincitore.

Successivamente, il codice è stato tradotto in Python, linguaggio che ha permesso di rendere operativo il progetto e di adattarlo per il controllo del robot Mbot2. Gli studenti hanno imparato a testare, correggere e migliorare i programmi, approfondendo i principi di debugging e problem solving.
# Quiz su Giacomo Leopardi
posizione = 0 # posizione iniziale
print("Domanda:")
print("In quale opera Giacomo Leopardi espone in forma dialogica la sua visione pessimistica dell’esistenza umana?")
print("A) Operette morali")
print("B) Canti")
risposta = input("La tua risposta (A/B): ").strip().upper()
if risposta == "A":
posizione += 10
print("Corretto! Avanzi di 10 posizioni.")
else:
posizione -= 10
print("Sbagliato! Torni indietro di 10 posizioni.")
print(f"Posizione attuale: {posizione}")
Fase 3 – Robotica e interazione con CyberPi
Dopo la parte logica e di programmazione, i gruppi si sono dedicati alla connessione tra software e robot reale. Utilizzando Makeblock/mBlock, gli studenti hanno configurato il robot Mbot2 e il dispositivo CyberPi, che funge da interfaccia per le risposte del quiz e da schermo per i punteggi.


Alcuni si sono occupati del montaggio e della calibrazione dei robot, altri han costruito gli elementi di inizio e fine gara, mentre altri hanno perfezionato il codice per far reagire il robot ai comandi e alle risposte ricevute. In questo modo, ogni componente del gruppo ha potuto contribuire in base alle proprie competenze e interessi, sperimentando la collaborazione e il peer tutoring.

Fase 4 – Condivisione, gara e presentazione
La conclusione del progetto è avvenuta con un evento finale, una vera e propria “sfida del sapere” tra squadre. In laboratorio, gli studenti hanno messo in gioco le proprie conoscenze e abilità tecniche: per ogni risposta corretta, il robot avanzava di una casella; per ogni errore, il robot “sbandava” o si fermava.
La gara è stata anche un momento di valorizzazione del lavoro svolto: ogni gruppo ha illustrato le proprie scelte progettuali, mostrando il funzionamento del robot e spiegando il percorso seguito per arrivare alla versione finale del gioco.
Un’esperienza formativa e coinvolgente

“BRAINROBOT” ha rappresentato un’esperienza didattica completa e stimolante. Gli studenti hanno sviluppato competenze digitali, logiche, linguistiche e sociali, imparando a lavorare in gruppo, a condividere conoscenze e a tradurre idee in soluzioni concrete.
Il progetto ha dimostrato come la tecnologia possa diventare un ponte tra le discipline, capace di unire la creatività delle materie umanistiche alla precisione dell’informatica, trasformando il laboratorio in un ambiente di apprendimento dinamico, cooperativo e ricco di significato.